博雅大讲坛——《设计眼》曹雪

博雅大讲坛——《“一带一路”倡议:回顾与展望》胡军

博雅大讲坛——《隐含义与跨文化交际蒲志鸿

博雅大讲坛——《今日勤学苦练,明日展翅飞翔》李华新

博雅大讲坛——《器官与隐喻》吴承学

博雅大讲坛——《大学的人格素养与专业素养的双养成》谢志华

博雅大讲坛——《今天我们应该怎么学习》徐真华

博雅大讲坛——《关于中日韩三国神话的几点看法》陈多友

博雅大讲坛——《方言:理趣的探索与公共表达严修鸿

博雅大讲坛——《筑造与栖居的审美智慧》于奇智

博雅大讲坛——《唐宋诗词之神韵》彭玉平

博雅大讲坛——《探索新时代背景下国际传播的理念、形式与实践创新》侯迎忠

博雅大讲坛——《保护古村落文化 留住美丽乡愁》黄伦生

博雅大讲坛——《世界科技前沿发展探略》王铭玉

博雅大讲坛——《苏轼诗词中的人生智慧张海鸥

博雅大讲坛——《现代汉语词源趣谈》曾昭聪

博雅大讲坛——《毛泽东诗词欣赏与翻译研究》李磊

博雅大讲坛——《广告创意暨优秀作品分享刘义平  

博雅大讲坛——《经典精神分析理论解读》宋广文

博雅大讲坛——《空灵与中国艺术》陶东风

博雅大讲坛——《我是一名不穿军装的士兵——谈谈我的外交生涯》尹丽

博雅大讲坛——《冰岛——冰与火的国度》张克远

博雅大讲坛——《时间观与跨文化交际》郑立华

博雅大讲坛——《科教赋能教育视域下外语教师职业发展的再思考》李霄翔

博雅大讲坛——《To be a smart English learner》李霄翔
博雅大讲坛——《跨文化意识、态度和认知 》蒲志鸿

博雅大讲坛——《风雨兼程,不负使命——我外交生涯的亲身经历》曾钢

博雅大讲坛——《文学阅读和翻译中的话语认知策略》罗选民

博雅大讲坛——《乡村振兴战略实施中的环境影响与环境优化》蒋满元

博雅大讲坛——《中国经典传统文化与韩国》崔雄权

博雅大讲坛——《加拿大经济状况和中加经贸关系》左连村

博雅大讲坛——《国学经典导读系列讲座 《老子》导读(上)》伍巍
博雅大讲坛——《国学经典导读系列讲座 《老子》导读(下)》伍巍

博雅大讲坛——《标准英语与中式英语》赵友斌

博雅大讲坛——《多彩而独立的西班牙》张拓

 

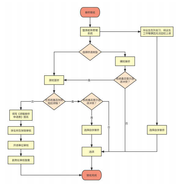
重修报名流程图

发布者:刘茗雪-教务处发布时间:2022-10-19浏览次数:10